Skip to content
S1 Sistem Informasi
  • Beranda
  • Profil
    • Sambutan Kaprodi
    • VISI MISI
    • Profil Lulusan
    • Struktur Organisasi
    • Program Kelas
    • Prestasi
    • Dosen Prodi
  • Akademik
    • Kurikulum & RPS
    • Jalur Kelulusan
      • Syarat Umum Skripsi
      • Jalur Reguler
      • Jalur Non Reguler
    • Regulasi Akademik
  • MKBM
    • Magang
      • Deskripsi dan Dokumen Pendukung Magang
      • Alur Magang Bersertifikasi Kampus Merdeka
      • Alur Magang Mandiri dan Mitra Prodi
    • Timeline MBKM
    • Deskripsi Alur MBKM
      • Deskripsi MBKM
      • Alur Program MBKM Mandiri (diluar platform kampus merdeka)
      • Alur Program MBKM (Kemdikbud)
      • Dokumen Pendukung MBKM
      • Gambaran Konversi Program Studi Sistem Informasi
      • Alur Usulan dan Klaim Konversi Nilai MBKM
    • Panduan DPI
    • Alur INAPSI MBKM
      • Alur Penggunaan INAPSI untuk DPI MBKM Kemendikbud
      • Alur Penggunaan INAPSI untuk DPI Magang Mandiri
      • Alur Penggunaan INAPSI untuk Mentor
      • Alur Penggunaan INAPSI untuk Mahasiswa Magang Mandiri/Mitra Prodi SI
      • Alur Penggunaan INAPSI untuk Mahasiswa MBKM Prodi SI
      • Alur Pengisian Klaim Konversi Magang Mandiri/Mitra Prodi SI
      • Alur Pengisian Klaim Konversi MBKM Kemendikbud Prodi SI
      • Alur Pengisian Usulan Konversi MBKM Prodi SI
      • Alur Pengisian LogBook untuk Mahasiswa Magang Mandiri/Mitra Prodi SI
      • Alur Pengisian LogBook untuk Mahasiswa MBKM Prodi SI
    • Gambaran Konversi MBKM
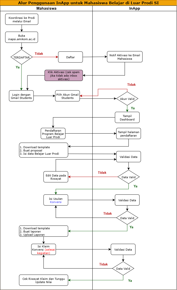
    • Alur Inapsi Belajar di Luar Prodi
  • Layanan
    • Approval Kaprodi
    • Evaluasi Study
    • Alur Inapsi Layanan
  • Lainnya
    • Info
    • Kontak Kami
    • Pengajuan Pelatihan IT
    • Download
  • Universitas
  • Beasiswa
  • FAQ
  • Kontak
PMB
S1 Sistem Informasi
  • Beranda
  • Profil
    • Sambutan Kaprodi
    • VISI MISI
    • Profil Lulusan
    • Struktur Organisasi
    • Program Kelas
    • Prestasi
    • Dosen Prodi
  • Akademik
    • Kurikulum & RPS
    • Jalur Kelulusan
      • Syarat Umum Skripsi
      • Jalur Reguler
      • Jalur Non Reguler
    • Regulasi Akademik
  • MKBM
    • Magang
      • Deskripsi dan Dokumen Pendukung Magang
      • Alur Magang Bersertifikasi Kampus Merdeka
      • Alur Magang Mandiri dan Mitra Prodi
    • Timeline MBKM
    • Deskripsi Alur MBKM
      • Deskripsi MBKM
      • Alur Program MBKM Mandiri (diluar platform kampus merdeka)
      • Alur Program MBKM (Kemdikbud)
      • Dokumen Pendukung MBKM
      • Gambaran Konversi Program Studi Sistem Informasi
      • Alur Usulan dan Klaim Konversi Nilai MBKM
    • Panduan DPI
    • Alur INAPSI MBKM
      • Alur Penggunaan INAPSI untuk DPI MBKM Kemendikbud
      • Alur Penggunaan INAPSI untuk DPI Magang Mandiri
      • Alur Penggunaan INAPSI untuk Mentor
      • Alur Penggunaan INAPSI untuk Mahasiswa Magang Mandiri/Mitra Prodi SI
      • Alur Penggunaan INAPSI untuk Mahasiswa MBKM Prodi SI
      • Alur Pengisian Klaim Konversi Magang Mandiri/Mitra Prodi SI
      • Alur Pengisian Klaim Konversi MBKM Kemendikbud Prodi SI
      • Alur Pengisian Usulan Konversi MBKM Prodi SI
      • Alur Pengisian LogBook untuk Mahasiswa Magang Mandiri/Mitra Prodi SI
      • Alur Pengisian LogBook untuk Mahasiswa MBKM Prodi SI
    • Gambaran Konversi MBKM
    • Alur Inapsi Belajar di Luar Prodi
  • Layanan
    • Approval Kaprodi
    • Evaluasi Study
    • Alur Inapsi Layanan
  • Lainnya
    • Info
    • Kontak Kami
    • Pengajuan Pelatihan IT
    • Download
S1 Sistem Informasi

UNIVERSITAS AMIKOM YOGYAKARTA

Kampus Terpadu : Jl. Ring Road Utara, Condong Catur, Depok Sleman, Yogyakarta
Telp: (0274) 884201 – 207
Fax: (0274) 884208
Kodepos: 55283

LINK PENTING

  • Kemahasiswaan
  • Akademik
  • Keuangan
  • Waskita
  • Blog
  • Wisuda

SATUAN KERJA

  • BPC
  • Perpustakaan
  • UPT
  • Innovation Center
  • International Office
  • Lembaga Penelitian

Universitas Amikom Yogyakarta. Ranking 1 Dunia kategori Leadership dan Ranking 2 Dunia kategori Symbol/Promotion versi WURI 2024, menjadi satu satunya perguruan tinggi di indonesia yang diakui UNESCO sebagai Model Perguruan Tinggi Private Entrepreneur Dunia, serta menjadi salah satu universitas swasta dengan rating terbaik di Indonesia dalam bidang Computer Science & Information System versi QS Star.

Copyright © 2025 Amikom Yogyakarta | Universitas Swasta Terbaik. All rights reserved | Disclaimer | Privacy Policy