Jalur Non Reguler
Jalur Non Reguler merupakan salah satu jalur yang dapat digunakan untuk syarat kelulusan mahasiswa selain skripsi. Berdasarkan Peraturan Rektor Universitas Amikom Yogyakarta Nomor 004/PR.REK/AMIKOM/VII/2020 tentang Penyelenggaraan Program Diploma, Sarjana, Profesi dan Pascasarjana Universitas Amikom Yogyakarta, terdapat 5 jalur non reguler yaitu Scientist, Profesional, Entrepreneur, Digital Artist, dan Lomba. Hal ini dimaksudkan untuk mendukung visi misi Amikom menuju lembaga pendidikan Generasi ke 4.0.
Jalur Non Reguler dibagi menjadi 2 yaitu:
- Jalur Scientist: Mahasiswa dapat klaim jika membuat publikasi penelitian bersama dosen.
- Jalur Non Scientist:
- Profesional IT:
- Magang IT
- Profesional IT
- Online/Offline IT Freelancer
- Entrepreneur: Implementasi/inovasi produk IT untuk startup atau business plan
- Digital Artist:
- Magang Digital Artist
- Profesional Digital Artist
- Online/Offline Digital Artist Freelancer
- Content Creator
- Lomba: Prestasi lomba bidang ICT, tingkat regional, nasional, atau internasional
- Profesional IT:
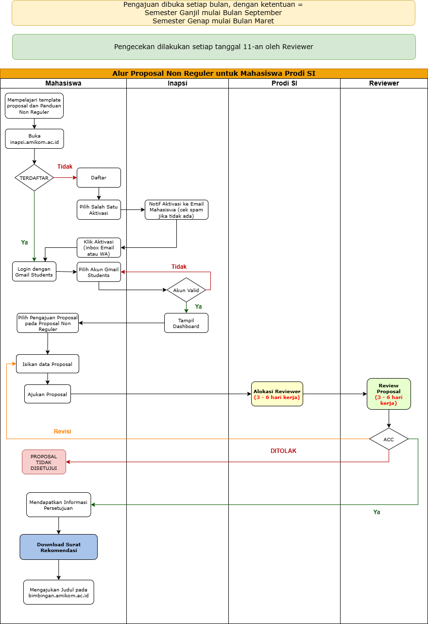
Alur Pengajuan Jalur Non Reguler
- Membuat proposal (update Maret 2024) sesuai dengan format dari program studi. Proposal wajib memiliki produk (Aplikasi/ Sistem Informasi/ Video/ AR/ VR/ MR/Game) yang akan diklaim pada jalur non reguler [SELENGKAPNYA]
- Mengirimkan proposal (update Maret 2024) ke inapsi, hasil akan diinfokan melalui inapsi.
- Jika disetujui maka ajukan judul ke DAAK sesuai ketentuan
- Membuat laporan dan proses pembimbingan dengan dosen pembimbing
- Daftar ujian pendadaran sesuai dengan ketentuan yang belaku
- Jika ujian dinyatakan lulus, selanjutnya daftar yudisium
- Pengajuan (selalu dibuka); Review (tiap tanggal 11 – akhir bulan); Pengumuman (sesuai tanggal review)

Informasi Tambahan Jalur Non Reguler:
- [TERBARU] Manual Penggunaan Aplikasi INAPSI Bimbingan Skripsi – untuk Mahasiswa [update 4 feb 2025]
- [TERBARU] Manual Penggunaan Aplikasi INAPSI Bimbingan Skripsi – untuk Dosen [update 4 feb 2025]
- [TERBARU] Panduan Penyusunan Laporan Non Reguler [Update 27 Agustus 2024, Berlaku mulai pengajuan proposal bulan September 2024]
- [TERBARU] Template Laporan Scientist [Update 5 Mei 2025, Berlaku mulai bulan April 2025]
- [TERBARU] Template Laporan Non Scientist [Update 5 Mei 2025, Berlaku mulai bulan April 2025]
- Template Proposal Jalur Non Skripsi [Update Maret 2024]
- Form Pengajuan Proposal Jalur Non Skripsi [Update Agustus 2024]
- Panduan Tata Tulis Penyusunan Laporan Skripsi [Panduan tata tulis ini berlaku bagi skripsi reguler maupun non reguler]